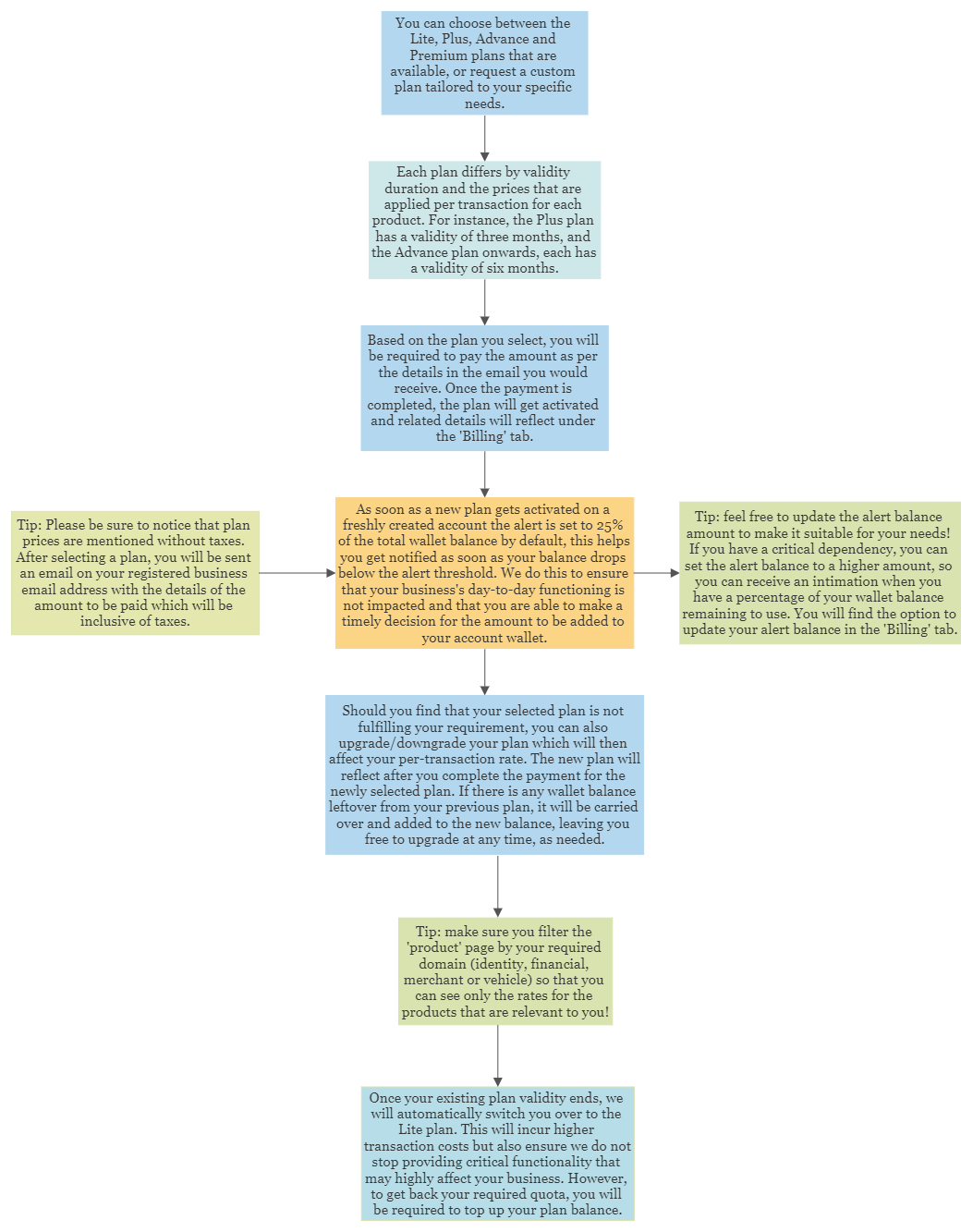
ZOOP.ONE offers a range of subscription plans for you to choose from,
A plan for every need! Print
Modified on: Thu, 24 Mar, 2022 at 1:00 PM
Did you find it helpful? Yes No
Send feedbackSorry we couldn't be helpful. Help us improve this article with your feedback.